本文旨在深入探讨商业企业贷款过程中所面临的风险,并详细阐述相应的防范措施,商业企业贷款对于促进经济发展和企业成长具有重要意义,但同时也伴随着多种风险,通过对信用风险、市场风险、操作风险等主要风险类型的分析,结合实际案例,提出了一系列针对性的防范措施,包括完善信用评估体系、加强市场监测与分析、优化贷款审批流程等,以降低贷款风险,保障金融机构和企业双方的利益,促进商业企业贷款业务的健康发展。
一、引言
商业企业在经济活动中扮演着重要角色,其发展离不开资金的支持,贷款作为商业企业获取资金的重要途径之一,为企业的扩张、创新和运营提供了必要的资金保障,商业企业贷款业务并非毫无风险,贷款机构在向商业企业提供贷款时,需要充分认识和评估各种潜在风险,并采取有效的防范措施,以确保贷款资金的安全和回收,商业企业也需要了解贷款风险,合理规划贷款用途,提高自身的还款能力和信用水平,研究商业企业贷款的风险及防范措施具有重要的现实意义。
二、商业企业贷款的风险类型
(一)信用风险
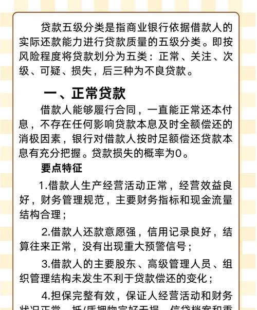
信用风险是商业企业贷款中最常见的风险之一,它主要指商业企业由于各种原因未能按时足额偿还贷款本息的可能性,信用风险的产生可能源于企业自身的经营状况不佳、财务状况恶化、信用记录不良等因素,也可能受到宏观经济环境、行业竞争等外部因素的影响,一家商业企业在贷款后,由于市场需求下降、产品滞销,导致企业盈利能力下降,无法按时偿还贷款本息。
(二)市场风险
市场风险是指由于市场价格波动、市场需求变化等因素导致商业企业贷款价值下降的风险,市场风险主要包括利率风险、汇率风险、商品价格风险等,在利率上升的情况下,商业企业的贷款成本会增加,可能导致企业还款压力增大,甚至出现违约风险。
(三)操作风险
操作风险是指由于金融机构内部管理不善、操作流程不规范、人员失误等因素导致贷款业务出现问题的风险,操作风险可能表现为贷款审批失误、贷款发放错误、贷后管理不到位等,金融机构在贷款审批过程中,由于对企业的财务状况和信用状况审查不严格,导致发放了不符合条件的贷款。
(四)行业风险
行业风险是指由于特定行业的发展趋势、政策变化、竞争状况等因素导致商业企业面临的风险,不同行业的发展前景和风险程度不同,金融机构在向商业企业提供贷款时,需要对行业风险进行充分评估,在一些夕阳产业,如传统制造业,由于市场需求逐渐萎缩,企业面临的经营风险较大,贷款风险也相应较高。
(五)政策风险
政策风险是指由于国家宏观经济政策、金融政策等的调整变化导致商业企业贷款面临的风险,政策风险可能对商业企业的经营和发展产生重大影响,进而影响贷款的偿还,政府出台房地产调控政策,可能导致房地产企业的资金链紧张,贷款风险增加。
三、商业企业贷款风险的防范措施
(一)完善信用评估体系
1、建立全面的信用评估指标
金融机构应建立一套全面、科学的信用评估指标体系,综合考虑商业企业的财务状况、经营业绩、信用记录、市场竞争力等因素,财务状况方面,应重点关注企业的资产负债率、流动比率、盈利能力等指标;经营业绩方面,应关注企业的销售额、利润增长率、市场份额等指标;信用记录方面,应查询企业的银行信用记录、税务记录、司法诉讼记录等;市场竞争力方面,应评估企业的品牌影响力、技术创新能力、行业地位等。
2、采用多种信用评估方法
金融机构可以采用多种信用评估方法,如定性分析和定量分析相结合的方法,定性分析主要通过对企业的管理层素质、行业发展前景、市场竞争环境等进行主观判断;定量分析则主要通过对企业的财务数据和经营数据进行统计分析,建立数学模型,评估企业的信用风险,还可以引入外部信用评级机构的评级结果,作为信用评估的参考。
3、加强信用信息管理
金融机构应加强信用信息管理,建立完善的信用信息数据库,及时更新企业的信用信息,要加强与其他金融机构、工商、税务、司法等部门的信息共享,获取更全面、准确的企业信用信息,提高信用评估的准确性和可靠性。
(二)加强市场监测与分析
1、关注宏观经济形势
金融机构应密切关注宏观经济形势的变化,及时调整贷款政策和风险偏好,在宏观经济形势向好时,可以适当放宽贷款条件,支持商业企业的发展;在宏观经济形势下行时,应加强贷款风险控制,提高贷款门槛,防范信用风险。
2、关注行业发展动态
金融机构要加强对行业发展动态的研究和分析,及时掌握行业的发展趋势、政策变化、竞争状况等信息,对于处于高风险行业的商业企业,要谨慎发放贷款;对于新兴行业的商业企业,要在充分评估风险的基础上,合理确定贷款额度和期限。
3、加强市场价格监测
金融机构要加强对市场价格的监测,及时掌握利率、汇率、商品价格等市场价格的变化情况,对于存在较大市场价格波动风险的商业企业贷款,要合理确定贷款定价,防范市场风险。
(三)优化贷款审批流程
1、严格贷款审批标准
金融机构应制定严格的贷款审批标准,明确贷款的用途、金额、期限、还款来源等要求,在贷款审批过程中,要对商业企业的信用状况、经营业绩、财务状况等进行全面审查,确保贷款发放给符合条件的企业。
2、加强贷前调查
贷前调查是贷款审批的重要环节,金融机构要加强贷前调查工作,深入了解商业企业的基本情况、经营状况、财务状况、市场竞争力等,通过实地考察、查阅资料、与企业管理层沟通等方式,获取真实、准确的信息,为贷款审批提供依据。
3、强化贷后管理
贷后管理是贷款风险管理的关键环节,金融机构要加强贷后管理工作,及时跟踪商业企业的贷款使用情况和经营状况,定期对企业进行回访,检查企业的财务报表、经营合同等资料,确保贷款资金按约定用途使用,如发现企业出现经营困难或可能影响贷款偿还的情况,要及时采取措施,如要求企业追加担保、提前收回贷款等,防范贷款风险。
(四)提高企业自身风险防范意识
1、加强财务管理
商业企业要加强财务管理,建立健全财务管理制度,规范财务核算,提高财务信息的真实性和准确性,合理安排资金,优化资产结构,提高资金使用效率,确保企业有足够的资金偿还贷款本息。
2、增强市场竞争力
商业企业要不断创新,提高产品质量和服务水平,增强市场竞争力,关注市场需求变化,及时调整经营策略,避免因市场变化导致经营困难,要加强品牌建设,提高企业的知名度和美誉度,为企业的发展创造良好的市场环境。
3、树立良好的信用意识
商业企业要树立良好的信用意识,按时足额偿还贷款本息,维护企业的信用记录,积极配合金融机构的贷后管理工作,如实提供企业的财务状况和经营情况等信息,建立良好的银企合作关系。
(五)加强政策研究与应对
1、关注政策变化
商业企业和金融机构都要密切关注国家宏观经济政策、金融政策等的变化,及时了解政策调整的方向和内容,对于可能对贷款业务产生影响的政策变化,要提前做好应对准备。
2、积极争取政策支持
商业企业可以积极争取政府的政策支持,如税收优惠、财政补贴、产业扶持等,政府的政策支持可以帮助企业降低经营成本,提高盈利能力,增强还款能力,金融机构也可以根据政府的政策导向,调整贷款政策和风险偏好,支持符合政策要求的商业企业发展。
四、结论
商业企业贷款风险是客观存在的,但通过完善信用评估体系、加强市场监测与分析、优化贷款审批流程、提高企业自身风险防范意识和加强政策研究与应对等措施,可以有效降低贷款风险,保障金融机构和企业双方的利益,在实际工作中,金融机构和商业企业要充分认识到贷款风险的重要性,共同努力,加强合作,建立健全贷款风险管理机制,促进商业企业贷款业务的健康发展,为经济发展提供有力的支持,随着经济形势的不断变化和金融市场的日益复杂,贷款风险也会不断出现新的特点和变化,金融机构和商业企业需要不断总结经验,完善风险管理措施,以适应市场的变化和发展。



